5月6日,北京市住房和城乡建设委员会、北京市规划和自然资源委员会、北京市城市管理委员会联合发布《北京市禁止使用建筑材料目录 (2018年版)》,这一版增加了萘系减水剂等5种禁止使用的建筑材料及设备,禁止使用的原因主要包括污染环境、生产过程污染大、浪费能源等。从今年10月1日起,将禁止在北京的民用建筑中使用。
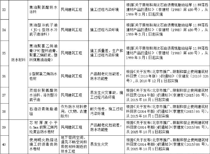
通知显示,共有77种材料禁止使用。其中,焦油聚氨酯防水涂料、焦油型冷底子油(JG-1型防水冷底子油涂料)、焦油聚氯乙烯油膏(PVC塑料油膏、聚氯乙烯胶泥、塑料煤焦油油膏)、S型聚氯乙烯防水卷材、双组份聚氨酯防水涂料和溶剂型冷底子油、石油沥青纸胎油毡、芯材厚度小于0.5mm的聚乙烯丙纶复合防水卷材以及使用明火热熔法施工的沥青类防水卷材这八种防水材料禁止使用。

来源:北京市住房和城乡建设委员会














