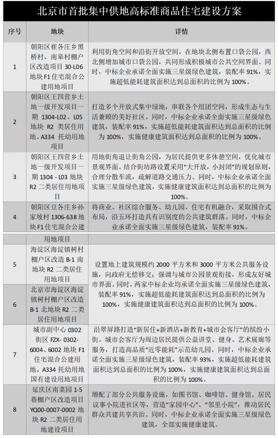
日前,北京市规划自然资源委发布首批集中供地高标准商品住宅建设方案公告。据悉,北京市共有8个方案入选,其中4个来自朝阳区,2个位于海淀区,城市副中心与延庆各1个,在丰富城市天际线、打造积极城市界面、形成“大开放,小封闭”空间布局、增加公共服务设施等方面各具特色。值得关注的是,本次各项目的方案中所承诺的质量保修的期限与现行的规范相比有所延长。其中,中选方案开发商对防水保温工程承诺的是质量保修期则为不少于15年,是对成都新政7年质保期的再次提升,防水工程质保期或将迎来再度升级。



图片来源:北京日报客户端
据相关负责人透露,本次评选从公共性、宜居性、创新性和示范性多方面综合考量,从不同维度选取了品质最好的方案。特别是此次提到了宜居性,并称“宜居不是豪宅,而是适合居住的小区。为满足目前北京市现居民对住房的“刚需”要求,此次30个地块中,有近三分之二的项目都对户型面积有“9070”的限制——即套内面积90平米以下的户型要占总建筑面积的70%以上。即便是入选的8个高标准商品住宅建设方案地块,也只有树村两个地块和延庆地块没有“9070”限制,其他地块都是刚需户型为主。并且大部分地块都全面实施了三星绿色建筑、装配式建筑和超低能耗建筑。

据慧聪防水网调查发现,以高标准商品住宅为主要战场的家装防水目前存在“五大行业现状”。
1、渗漏率居高不下
根据中国建筑防水协会早先发布的数据称,目前全国房屋的平均渗漏率为65%,地下建筑的渗漏率更是超过了80%;而有渗漏引发的投诉问题最多,占到总投诉量的25%。东方雨虹也在2020年4~5月联合网易家居面向消费者进行问卷调查,在31631份有效样本数据中,已发生过渗漏情况的比例高达61.67%。针对渗漏定则这一问题,日前北京市也发布了《加强城镇国有土地上依法建造住宅维修工作的指导意见(试行)》,明确了明确各方维修责任并将建立先应急后追偿制度。
2、渗漏之下是建筑结构的恶化
都说防水是作为建筑的第一条也是最后一条战线,这话一点也不虚。而防水层作为建筑的“皮肤”担任着保护其中钢筋结构的重任,一旦“皮肤”破溃那么里边的筋骨便会持续恶化已至出现极大安全隐患。因此建筑修缮远远不止于止漏,保护内部建筑结构更是修缮的“重头戏”。
3、防水造价占比低
据相关企业透露,防水造价在建筑工程及装修工程中占比较低,在室内装修工程中防水的占比更是不足1%,虽然其地位重要但目前并没有给予相应的落地支持。
4、施工人员专业程度参差不齐
专业施工人员依旧短缺,且经验主义盛行。普通工人对防水的认知普遍还停留在单一的“闭水试验”,并没有综合考量材料、防水层厚度、细节处理等因素对耐久性的影响。
5、部分消费者防水意识依旧不高
对于防水这一重要的“隐形工程”,仍有部分消费者没有意识到其重要性,认知程度仍有待提升。
基于此,消费者对住宅便提出了周期短、系统化、成品化和风险点识别等多层次的需求。而这些需求的实现恰巧就是“宜居性”的重要体现方面。但如果住在洇墙渗漏频出的住宅当中,别说什么“人民幸福感提升”,可能就连基础的适宜居住都做不到。特别在今年汛期,各地均出现了罕见的大规模降水,在河南甚至形成了经久未遇的洪涝灾害,这对防水行业是一次考验。以北京市为例,在汛期包括刚刚交房的和悦华玺、金林嘉苑、瑞福园、和悦华锦、金港家园、五里春秋在内的众多楼盘都发生了不同程度的渗漏和地面沉降,严重影响了居住者的居住体验。因此对购房者而言,渗漏发生率的降低从一定程度上来说就是居品质和质量的大幅提升。此次北京发文将着力的对象瞄向了防水工程质量的保修期限,外加上先前对渗漏责任的明确规范,都在发挥北京市作为首善之区的核心定位,有望将此次高标准商品住宅建设方案推向全国,共同提升人民居住质量。


部分小区塌陷情况
慧聪防水网认为对于当前建筑出现的渗漏,究其主要原因不亚于以下几点:
其一,设计失误、选材不当、施工不规范等操作;
其二,业主对房屋的使用不当,随意改造房屋;
其三,装修公司的操作失误,破坏了原防水层后,并未进行二次防水处理;
其四,物业对共用设施设备管理的不善;
其五,房屋年代久远,防水材料出现老化等方面的原因。
就像建筑防水协会秘书长朱冬青曾多次提到的,建立健全保障保险制度才能从根本上减少建筑渗漏。同时在“双碳”目标下的行业提标和即将发布的全文强制规定,将在一定程度上减少非标、假冒产品的流通,提升产品质量。另外,防水企业正在积极开展研发高耐久全生命周期的防水材料并大力推进标准化规范化的生产和施工流程从原材料到施工全方位把控,力争早日治愈渗漏“顽疾”,共建和谐宜居居住环境。














